10月31日下午13:00,由上海市土木工程学会主办,学会燃气专业委员会承办的2025年“土木大讲堂”第八讲—韧性城市建设专题第三课”超大城市燃气管网安全发展技术研讨会”,在上海天然气管网有限公司成功举办。
活动由上海天然气管网有限公司副总经理张鲁冰主持,燃气专业委员会主任赵晔青、市住建委城市天然气主干网工程技术创新中心主任俞峰分别致辞。活动邀请4位行业专家作主题报告:中国特检院压力管道部室主任、博士、教授级高工王俊强的《风险评估体系优化:老旧高压主干管网隐患识别和风险管控关键技术探讨》;上海市基础工程集团有限公司技术质量部副总经理、教授级高工王涛的《换管施工技术创新:顶管在老旧管网更新中的应用》;上海宇联管道科技有限公司副总经理陈威任的《韧性修复技术实践:非开挖翻转内衬修复技术在燃气管网改造中的应用》;上海能源建设工程设计研究有限公司智慧能源院副院长马雯的《数字技术赋能升级:智能管道智慧管网的建设与管理》。

赵晔青 致辞

俞峰 致辞
——王俊强 中国特检院压力管道部室主任、博士、教授级高工

报告围绕老旧高压主干管网隐患识别方法和风险管控核心逻辑展开。报告介绍了适用于当前超大城市燃气管网的隐患识别与风险评估整体解决方案,分享了燃气监、检测技术在老旧管网更新中的创新突破成果,提出了以完整性管理为核心的风险管控标准化管理思路,为老旧高压主干管网安全管控提供了精准路径。
<左右滑动查看更多>
——王涛 上海市基础工程集团有限公司技术质量部副总经理、教授级高工

报告聚焦顶管施工技术在老旧管网更新场景的创新应用,深入剖析了该技术推广中需重点突破的关键问题,为老旧管网更新的施工技术迭代提供了针对性解决思路。
<左右滑动查看更多>
——陈威任 上海宇联管道科技有限公司副总经理

报告以非开挖翻转内衬修复技术的起源与发展沿革为切入点,系统阐述该工艺的核心特点与关键执行标准,结合多组国内外典型应用案例,具象化呈现常温固化翻转内衬法在燃气管网改造中的实际成效,清晰展现其在提升管网修复效率等方面的优势,为行业韧性修复技术选型提供了可落地的实践参考。
<左右滑动查看更多>
——马雯 上海能源建设工程设计研究有限公司智慧能源院副院长

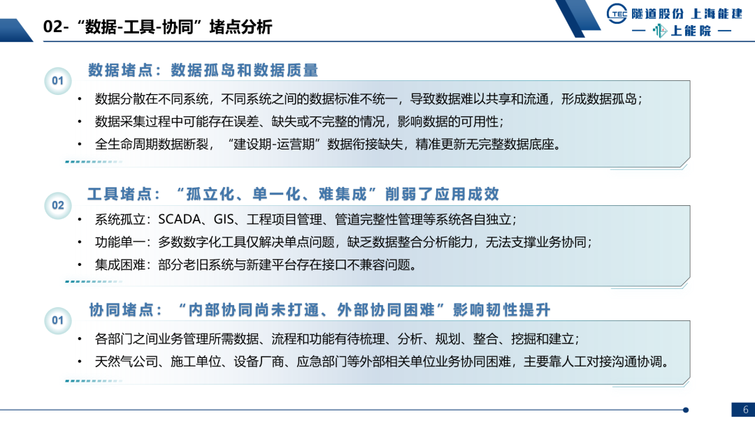
报告聚焦数字技术赋能超大城市燃气管网安全发展的核心方向,深入剖析燃气管网数智化进程中面临的数据质量、工具单一和业务协同等核心挑战,系统构建了数智化建设理论体系,结合多个实际项目案例,围绕燃气管网设计、运行、维护全寿命周期,拆解并明确“数据-工具-协同”全链条的打通路径,为超大城市智慧管网的建设与管理提供了可落地的实践框架。
<左右滑动查看更多>

本次会议现场汇聚100余位行业专家、学者及技术骨干,同时同步开通视频直播通道,进一步扩大了会议的技术交流覆盖面与行业影响力。现场与会专家学者积极提问,与四位主讲人就各项技术在天然气管网安全管理实践中遇到的具体问题进行了深入交流。
在当前超大城市天然气行业锚定高质量发展方向、老旧高压超高压燃气管网更新需求迫切的趋势下,本次“土木大讲堂”学术活动精准汇聚行业优质技术资源,为工程技术人员在韧性城市建设与城市更新双背景下,探索燃气管网精准更新与韧性提升提供了创新思路,进一步鼓励业内专家围绕管网更新、修复与智慧化管理持续探索新技术、新模式、新路径,切实助力超大城市构建安全可靠、韧性强劲的天然气管网体系,为行业高质量发展注入动力。
微信公众号
电子期刊
土木视界